首页
解决方案
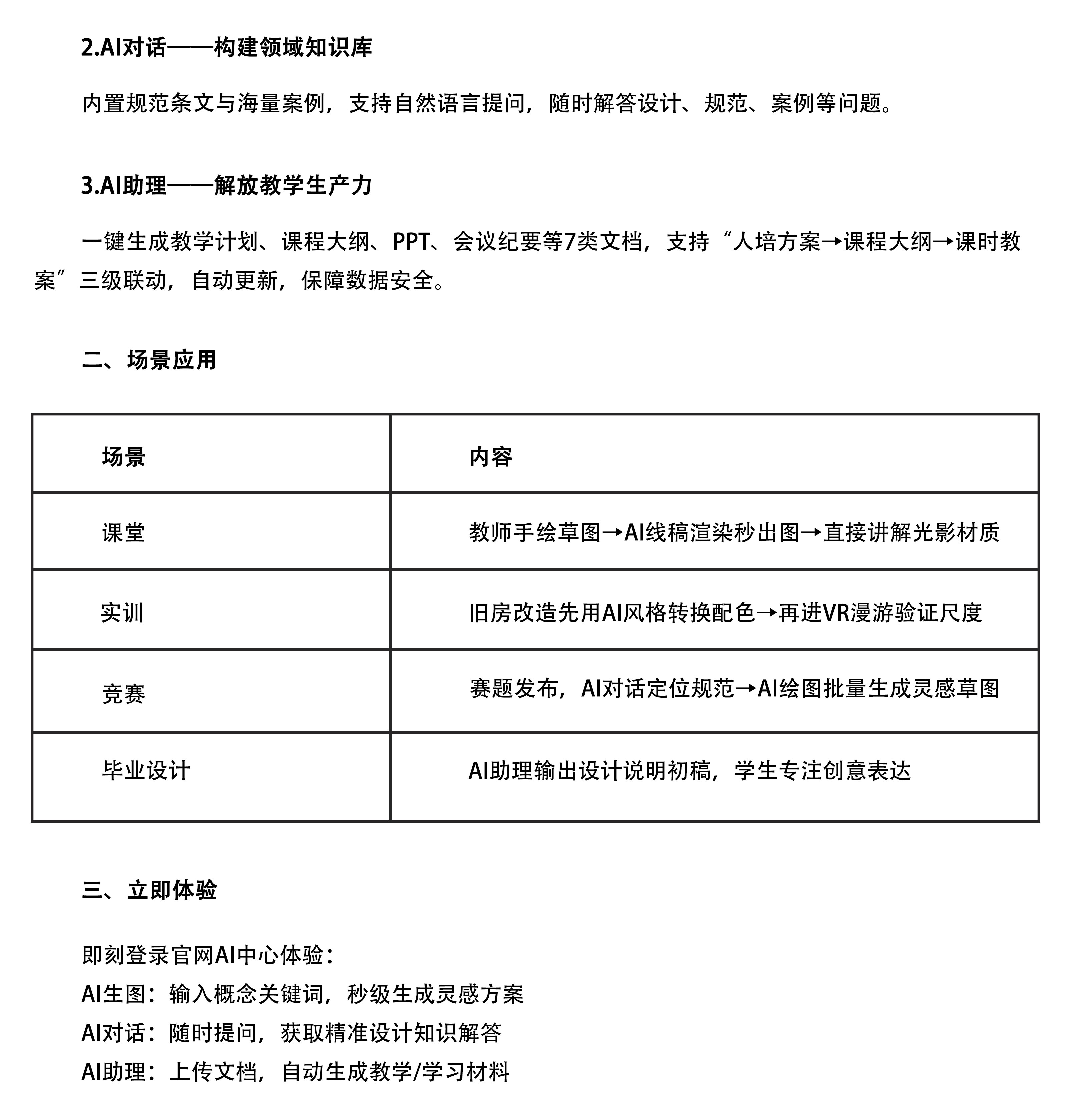
智能教育云机房
虚拟仿真实验室
新型云竞赛方案
产品中心
实训室
云机房
云竞赛
新闻资讯
公司简介
免费试用
首页
AI创新中心
室内设计AI平台
您的浏览器不支持视频播放。
平台入口:
https://ai.zhrccp.com/#/
室内设计AI平台 - 安徽遂鑫信息科技有限公司